关闭

2019年四川省网球一级裁判员培训班在成都熊猫体育公园举行

来源:宣传统战 时间:2019-06-10

1.jpg

2019年6月7日8:30,在悠悠的艾草香中,2019年四川省网球一级裁判员培训班在美丽的成都市成华区熊猫体育公园开班。四川体育职业学院党委副书记、四川省网球协会秘书长林宇,成都市体育局原副巡视员、省网协裁委会副主任罗毅,中国网球协会裁委会原副主任、省网协裁委会副主任朱萍,省网协裁委会委员网球国际级裁判王啸等参加了开班仪式。共有来自省直机关、南充市、泸州市、四川大学、成都理工大学、西华大学、西南石油大学、西华师范大学、西南科技大学、四川轻化工大学、托普学院、银杏酒店管理学院、攀枝花学院推荐的32名二级裁判员报名参加培训。


2.jpg

  林宇秘书长在开班动员中说到,四川网球项目自2008年以来飞速发展,这得益于国家体育总局网球运动管理中心和中国网球协会对四川的关心、信任和支持,将越来越多的国际大型赛事交于成都、泸州承办,也得益于四川省体育局、省体育总会在全面贯彻执行《全民健身纲要》战略方面的高瞻远瞩、正确领导和鼎力支持。在国家和省局层面的大好政策下,四川省网球协会除了全力做好竞赛组织方面的工作外,也加大了网球裁判员队伍的建设力度,通过与条件具备的市州和各级高校联合举办裁判员培训班的方式,建立了一支年龄结构合理、专业技能突出、思想素质过硬的裁判员队伍,他们活跃在省内外国际国内赛场,助推了四川网球的全面快速发展。根据当前省内各地网球裁判员队伍不断壮大健全但缺乏裁判长和编排记录长的人选的现状,本次培训更多的是为各基层单位培养这两方面的人才;一级裁判员是基层网球裁判员裁判生涯的一次大考,对今后裁判生涯的走向起到很大的作用。他给所有学员提出了要有大局意识,要充分发挥一名优秀裁判员(裁判长)的作用,做好基层体育主管部门和协会及网球爱好者之间联系的纽带,并在当地发展建立裁判员队伍。最后,他祝愿各位学员学有所获,为四川网球发展做贡献。


3.jpg

  林宇秘书长和罗毅老师探讨四川网球发展现状及今后裁判队伍建设思路


4.jpg

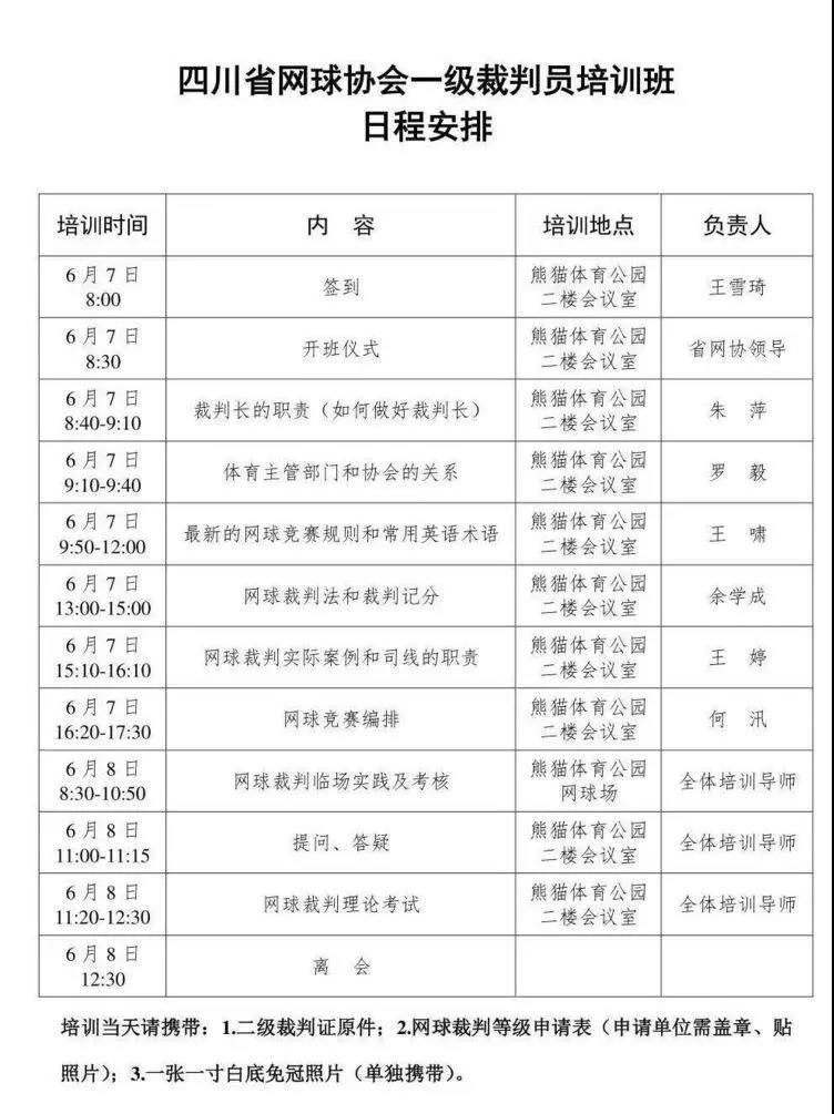
培训班日程安排


5.jpg

  中国网球协会裁委会原副主任、四川省网球协会裁委会副主任、国家级网球裁判员朱萍根据自己多年来的裁判长经历讲述裁判长的职责(如何做好裁判长)


6.jpg

  四川省网球协会裁委会副主任、国家级网球裁判员罗毅介绍体育主管部门和协会的关系及协会实体化改革后两者之间关系的演变及两者之间如何融洽、和谐相处,形成合力为项目健康有序发展服务


7.jpg

国际级网球裁判王啸讲授内容--最新的网球竞赛规则和常用英语术语



8.jpg

国家级网球裁判王婷解读网球裁判实际案例和司线的职责


9.jpg


国家级网球裁判员余学成讲解网球裁判法和裁判记分


10.jpg

何汛老师讲解网球竞赛编排

11.jpg

12.jpg

学员们认真学习,热情讨论


13.jpg

14.jpg

现场实践教学


15.jpg

16.jpg

答疑及理论考试